Laporan Penyerahan Barang
Inventory - Plant - Laporan Penyerahan Barang
Pada Bagian Laporan Penyerahan Barang ini sebelumnya terdapat pada modul HFG, tapi sekarang masuk ke dalam modul Inventory - Plant
Untuk input dan alur prosesnya tetap sama, hanya saja penempatannya yang berbeda
Berikut adalah alur dari Laporan Penyerahan Barang
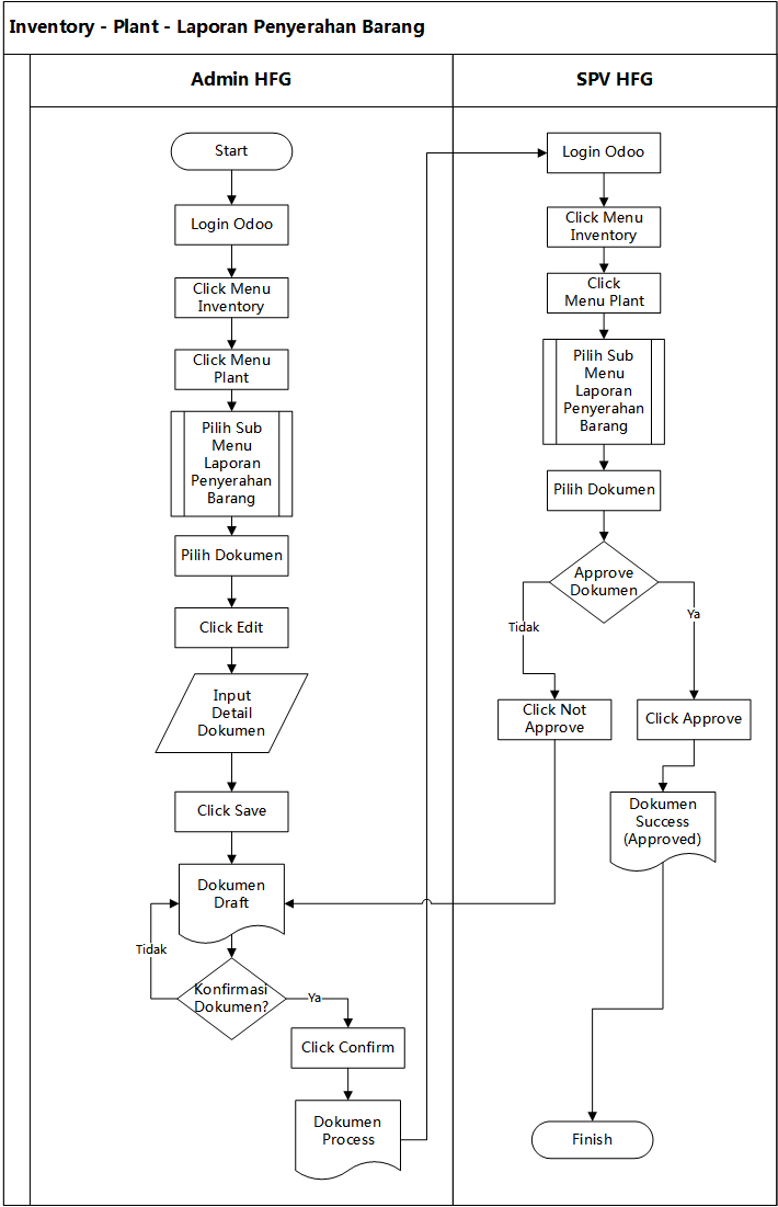
Flowchart

Tahapan
Admin HFG melakukan Login ke Odoo

Admin HFG click menu Inventory

Admin HFG click menu Plant dan pilih submenu Laporan Penyerahan Barang

Admin HFG click pada dokumen yang akan diisi (status Draft). Pada kasus ini adalah dokumen dengan nomor EVA/170420/S

Admin HFG click Edit pada pojok kiri atas

Admin HFG akan dihadapkan pada halaman berikut ini :



Berikut adalah penjelasan dari setiap nomor yang harus diisi oleh Admin HFG :
Pada bagian ini hanya pada Detail Ukuran, sedangkan pada bagian PR Detail dan Stock Information hanya informasi (tidak bisa diinput oleh Admin HFG)
- Produk
merupakan daftar produk yang harus diisi oleh admin HFG
- Generate Line
merupakan button untuk mengeluarkan field produk, warna, size, dan HFG Diteirma (Prs)
- HFG Diterima
merupakan jumlah produk yang diterima oleh HFG
- Remark Selisih
merupakan catatan apabila terdapat selisih produk yang diterima
Berikut adalah contoh dari pengisian Laporan Penyerahan Barang (hanya satu produk) dan kemudian click Save


Berikut adalah tampilan jika keseluruhan produk telah diisi (zoom out hanya tampilan produk saja)

Selanjutnya Admin HFG click panah merah (→) yang ada pada kolom terakhir setiap baris supaya produk langsung masuk ke gudang HFG (menjadi panah hijau ←)

Berikut tampilan keseluruhannya

Setelah terisi semua produk, maka Admin HFG click Save dan Confirm pada pojok kiri atas

Status dokumen berubah menjadi Process

Selanjutnya merupakan bagian SPV HFG
SPV HFG melakukan Login ke Odoo

SPV HFG click menu Inventory

SPV HFG click menu Inventory dan pilih sub menu Laporan Penyerahan Barang

SPV HFG pilih dokumen yang akan di Approve (dokumen dengan status Process). Pada kasus ini nomor dokumen adalah EVA/170420/S

SPV HFG click Approve untuk merubah status dokumen menjadi Approved dan click Not Approve untuk mengembalikan dokumen tersebut menjadi Draft. Pada kasus ini SPV HFG click Approve untuk Approved dokumen

Dokumen Approved

Selesai
Created with the Personal Edition of HelpNDoc: Easily create HTML Help documents