MO - Finished Good
Inventory - Raw Material - Portech - Manufacturing Order - (MO - Finished Good)
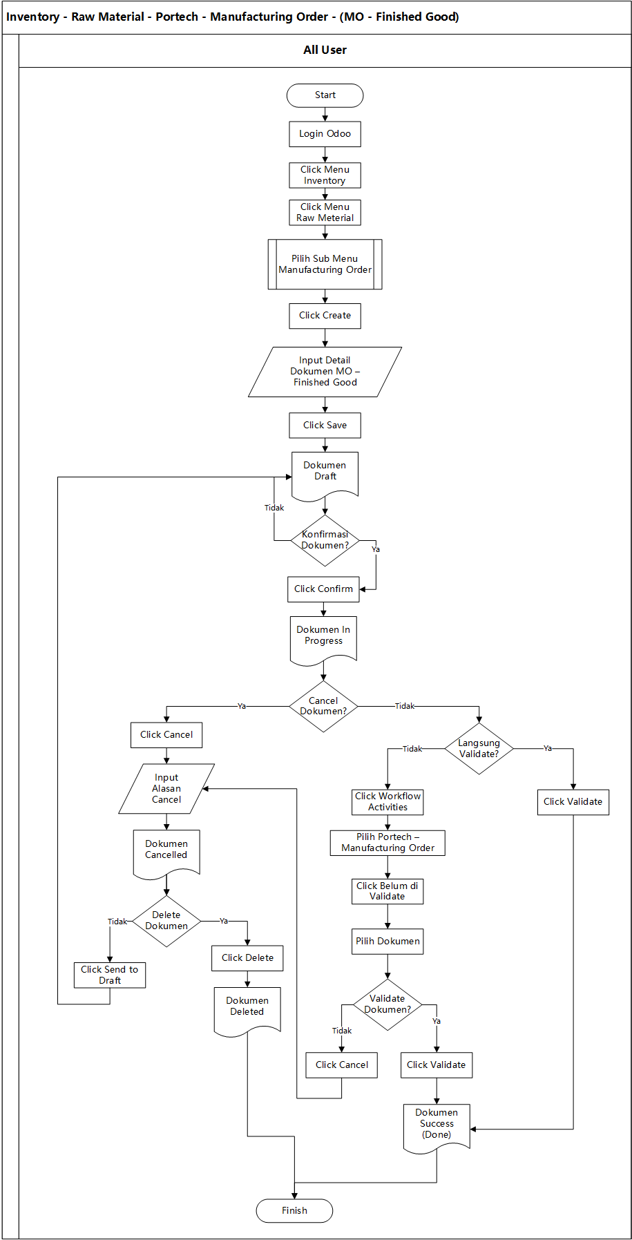
Flowchart

Tahapan
User melakukan Login ke Odoo

User click menu Inventory

User click menu Raw Material dan pilih sub menu Manufacturing Order

User click Create untuk membuat dokumen baru

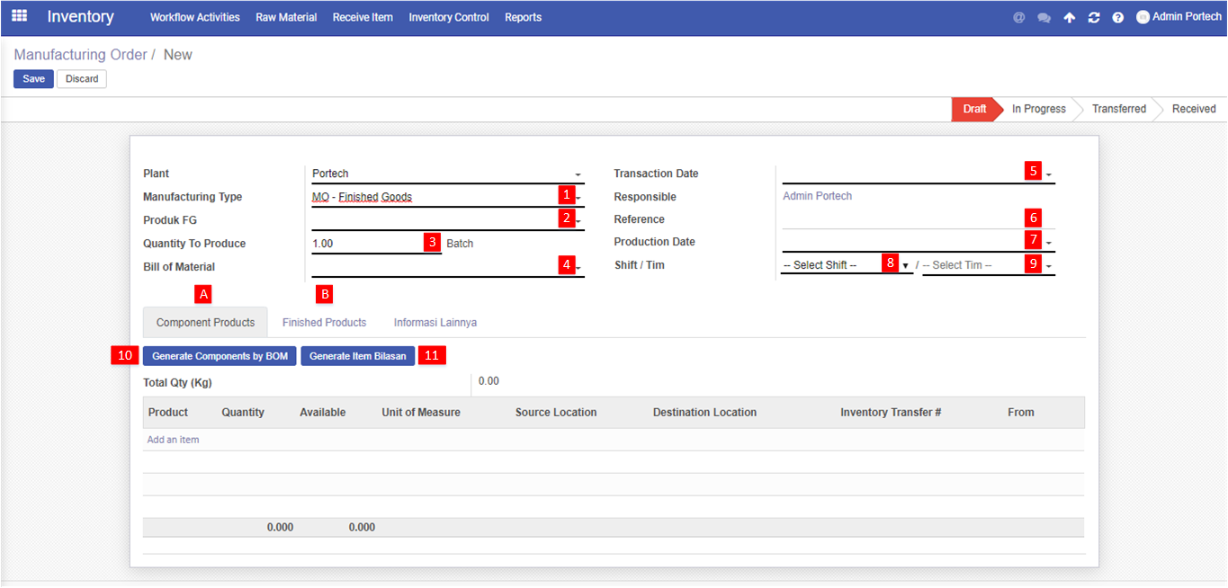
User akan dihadapkan pada halaman berikut

Kemudian User pilih Manufacturing Type MO - Finished Good



Berikut adalah penjelasan dari setiap nomor yang harus diisi oleh User :
A. Component Product (input detali produksi)
- Manufacturing Type
merupakan tipe produksi
- Produk FG
merupakan produk jadi hasil produksi
- Quantity to Produce
merupakan jumlah inputan produksi (dalam Batch)
- Bill of Material
merupakan turunan dari Produk FG yang dipilih pada nomor 2. Apabila kurang jelas, dapat dilihat pada Master - Produk BOM
- Transaction Date
merupakan tanggal transaksi dokumen dibuat
- Reference
merupakan referensi produksi (bisa melalui PO, SPK, ataupun surat lainnya)
- Production Date
merupakan tanggal produksi FG
- Shift
merupakan shift yang produksi. Terdapat 2 shift yaitu Shift Siang dan Shift Malam
- Tim
merupakan tim yang produksi. Terdapat 2 tim yaitu Tim A dan Tim B
- Generate Components by BOM
merupakan perhitugan otomatis tentang komponen BOM yang bersangkutan ketika Quantity to Produce telah terisi (Nomor 3)
- Generate Item Bilasan
merupakan perhitungan untuk item Bilasan Granule
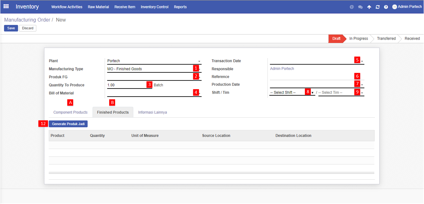
B. Finished Product (output produksi)
- Genreate Produk Jadi
merupakan jumlah dari hasil produksi (input manual)
Berikut adalah contoh dalam pengisian MO - Finished Good
Ketika user telah selesai input field pada bagian atas, kemudian user click Generate Components by BOM dan click Generate Item Bilasan (Opsional) jika ingin menggunakan item bilasan
Apabila user menemui tulisan merah dalam list product bagian bawah berarti stock kurang dari yang diminta. User dapat melakukan transfer terlebih dulu melalui All Transfer - RM Portech to Buffer

User dapat click Tab Finished Good dan click dibawah Quantity untuk input hasil produksi
Kemudian User dapat click Save pada pojok kiri atas dan status dokumen masih tetap Draft

User click Confirm pada pojok kiri atas untuk mengkonfirmasi dokumen dan statusnya berubah menjadi In Progress

User juga dapat merubah hasil Finished Product ketika transaksi dokumen In Progress

Pada bagian Validasi Dokumen terdapat 2 pilihan, yaitu :
- Langsung Validasi didalam dokumen pada waktu yang sama
- Validasi dokumen pada waktu yang berbeda (biasanya masih belum yakin dengan yang diinput atau dokumen dipending)
Validasi Dokumen Waktu yang Sama
User langsung click Validate setelah status dokumen In Progress (sesuai gambar sebelumnya)

Status dokumen berubah menjadi Done

Validasi Dokumen Waktu yang Berbeda
User click Workflow Activities, kemudian pilih Portech - Manufacturing Order (dalam kotak merah) dan click Belum di Validate

User click pada dokumen yang masih status In Progress (dalam kotak merah)

User click Validate untuk validasi dokumen

Status dokumen berubah menjadi Done

Selesai
Created with the Personal Edition of HelpNDoc: Single source CHM, PDF, DOC and HTML Help creation