Stock Opname Per Lorong
Inventory - Inventory Control - Stock Opname - Stock Opname Per Lorong
Case ini terjadi ketika pencatatan dari stock opname dilapangan, kemudian diinput di Odoo
Pada kasus ini aktor yang terlibat adalah
- Plant Office (untuk membuat dokumen stock opname perlorong) Dokumen Draft
- Accounting Staff (untuk confirm dokumen stock opname perlorong) Dokumen Process
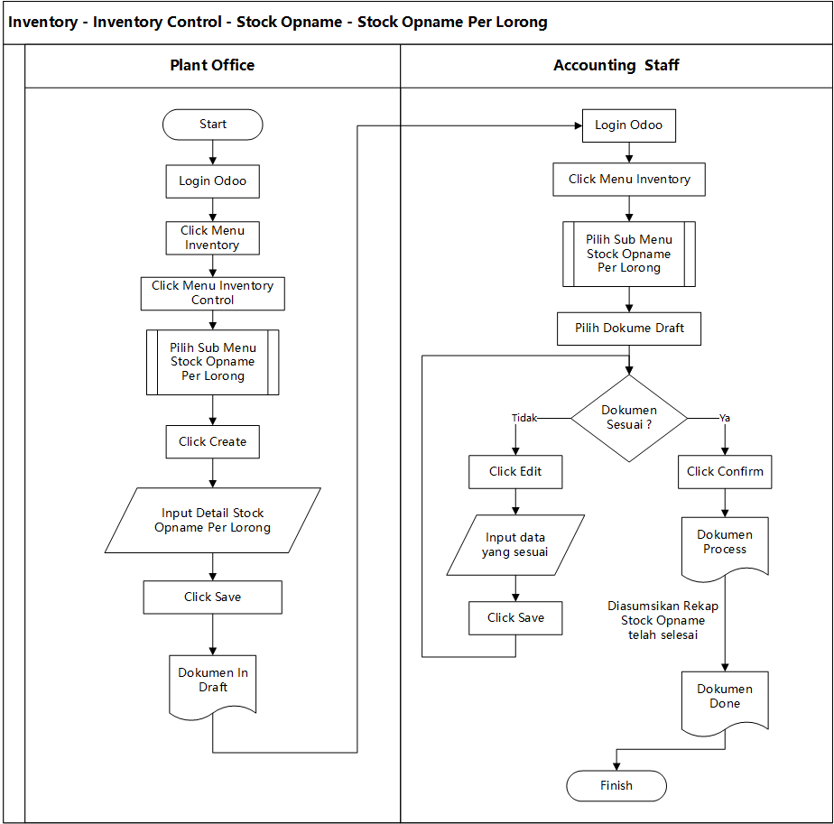
Flowchart Stock Opname Per Lorong
Diasumsikan bagian Plant Gudang sudah mencatat stock pada kertas/dokumen dan diserahkan kepada Plan Office untuk input ke Odoo

Tahapan
Diasumsikan bagian Plant Gudang sudah mencatat stock pada kertas/dokumen dan diserahkan kepada Plan Office untuk input ke Odoo
Plant Office melakukan Login ke Odoo

Plant Office click menu Inventory

Plant Office click menu Inventory Control dan pilih sub menu Stock Opname Per Lorong

Plant Office click Create untuk membuat dokumen Stock Opname Per Lorong baru

Plant Office akan dihadapkan pada halaman berikut ini

Berikut adalah penjelasan dari setiap nomor yang harus diisi oleh Plant Office :
- Branch
merupakan nama dari plant. Pada kasus ini adalah EVA
- Tanggal SO (Stock Opname)
merupakan tanggal dari dari pembuatan dokumen SO
- Lokasi
merupakan lokasi SO. Pada kasus ini adalah Eceran EVA
- Lorong
merupakan lorong yang dilakukan SO dan PIC nya
- Additional Information
merupakan catatan atau keterangan sewaktu dilakukan stock opname (opsional)
- Product
meruapakan produk apa saja yang dicatat ketika dilakukan stock opname beserta kuantitinya
Berikut adalah contoh pengisian Stock Opname Per Lorong :

Selanjutnya Plant Office click Save untuk menyimpan dokumen Stock Opname Per Lorong

Status Dokumen menjadi Draft

Selanjutnya adalah tugas dari Accounting untuk konfirmasi dokumen tersebut
(Diasumsikan dokumen stock opname sudah diterima oleh Accounting dari Plant)
Accounting Staff melakukan login ke Odoo

Accounting Staff click menu Inventory

Accounting Staff click menu Inventory Control dan pilih sub menu Stock Opname Per Lorong

Accounting Staff akan memilih dokumen yang statusnya masih Draft

Accounting Staff menyocokan antara nomor yang ada pada dokumen di Odoo dengan dokumen yang diterima dari Plant. Accounting Staff akan mengecek ulang hasil inputan dari Plant Office sebelum di konfirmasi. Apbaila terdapat perbedaan/kesalahan input, Accounting Staff dapat click Edit untuk merubahnya

Ketika sudah lengkap sesuai dengan dokumen dari Plant (di kertas fisik), maka Accounting Staff click Confirm untuk merubah status dokumen menjadi Process


Dokumen akan tetap menjadi Process sebelum dilakukan Rekap Stock Opname oleh Manager Accounting
Berikut adalah contoh ketika dokumen Stock Opname Per Lorong sudah dilakukan Rekap Stock Opname (Status Done)

Selesai
Created with the Personal Edition of HelpNDoc: Full-featured EPub generator